Как сделать зуммер на поворотники
WorkBlog об электронных устройствах, электронных компонентах, электронных устройствах, ремонте техники и электроники, решении задач разработчика. Рекламный доход блога (коли таковой образуется!) будет передан пострадавшим в ДТП мотоциклистам, мотоДТП это больно и страшно.
Берегите себя
26 июл. 2017 г.
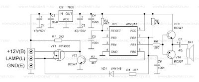
Электронное реле поворотов с «мелодичным зуммером» (ATtiny13)
Да НИХРЕНА он не мелодичный, вот что я хочу вам сказать. Странноватый зуммер, однако!
| Шок №1. Два контакта! |
| Шок №2. В нем нет ничего вообще! Магия! |
Во-первых, это двухполюсник! То есть на него подается постоянный плюс, и если выход нагрузить лампочкой, то она будет моргать. Система как на ЗИЛ-130, только там применяли биметаллическую пластину. Здесь, ток проходит через реле, и параллельно ему подключены два конденсатора, и больше внутри нет ничего. Но оно как-то работает.
В мире есть много стран с нулевой толерантностью к чему-либо. В Китае, например, нулевая толерантность к наркобизнесу. Могут надолго закрыть, если поймают с неправильными веществами. Но, судя по этому реле, не всех переловили. У меня же лично нулевая толерантность к электромагнитным реле. Терпеть не могу. Нет, они безусловно хороши при мощных нейтронных потоках, но мне при таком раскладе оценить их преимущества вряд ли удастся, живой человек ломается раньше электроники.
Так что я полез в Google и нашел подходящую схемку. Встречалась она мне в готовом виде и на Drive2, так что по всем раскладам работать должна норм.
Сопротивление канала у него, как минимум, не хуже (но и не лучше). Мощность, рассеиваемая на ключе:
Падение напряжения на участке цепи: U=I*R=1,47*0,02= 0.0294В.
Мощность: P=I*U=1.47*0.0294= 0.043218
Можно за перегрев или перегруз даже не париться от слова вообще. С учетом того, что на затворе 12-15В, канал откроется полностью в любом случае.
Зашил процеccор авторской прошивкой и фьюз-биты должны быть выставлены на работу от внутреннего генератора 9,6 МГц с выключенным предделителем на 8. У меня заработало все сразу, значит на картинке фьюзы правильные. Я по привычке всегда перепроверяю настройки в калькуляторе.
Головка 32-омная, как звать не знаю. Монтаж вычистил от флюса и залил эпоксидкой.
В общем заработало все сразу и без вопросов, вот только зуммер позорный. Я надеялся на благородное попискивание, на худой конец пощелкивание, а тут какой-то мрак господень. И ведь такое люди ставят практически перед мордой под приборку, и в машине получится адочек, стоять-то на поворот иногда и по полчаса можно. Впрочем послушайте сами, порадуйтесь!
А еще я наделал большую беду себе на утро (не связанную с поворотниками). Уходя с работы, хотел поставить рабочий прибор на прогон на ночку, подключил его к блоку питания 15В (регулируемому), аккумулятор внутри прибора был подсевший, ток заряда оказался довольно большой, и когда прибор включился, начала подтрескивать защита и ограничивать ток, понижая напряжение. Короче, мне надо было защиту загрубить, ручку до упора вправо, каким-то задним мозгом я вместо тока, накрутил ему напряжение до 29В. Чувствую, там сталинград внутри полнейший, танталы, источники, а еще и ПЛИС и процессор. RIP. Хорошо, если сама плата выжила. одним движением нажил себе просто фиолетовый геморрой размером со сливу.



